BISMILLAH

بِــــــسْمِ اللهِ الرَّحْمَنِ الرَّحِيـــمِ

SELAMAT DATANG DI STIKOM MUHAMMADIYAH BATAM

SELAMAT DATANG DI KAMPUS S.M.B. (STIKOM MUHAMMADIYAH BATAM) - RAIH MASA DEPANMU BERSAMA KAMPUS S.M.B. - TERDEPAN - MODEREN - DAN - ISLAMI, - BLOG INI MASIH BANYAK KEKURANGAN, HARAP MAKLUM - DAN TERIMAKASIH ATAS KUNJUNGAN ANDA

BERSYUKUR

BERSYUKURLAH

MAKA ANDA AKAN BAHAGIA

Menu

.

Radio Online Minang Cimbuak                Radio Online Minang Cimbuak

Minggu, 18 Januari 2015

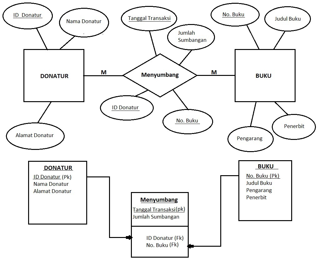
ANALISA KASUS ERD PERPUSTAKAAN SMART

ANALISA KASUS ERD PERPUSTAKAAN SMART



KAMUS DATA
  1. MEMBER = ( Atributnya 1, 2, 3.
  2. perpustakaan = ( Atributnya 1, 2, 3.

ANALISA KASUS ERD PERPUSTAKAAN SMART
Entity yang di butuhkan :
  1. Anggota (beserta atribut)
  2. Buku (beserta atribut)
  3. Denda (beserta atribut)
  4. Donatur (beserta atribut)
  5. Calon Anggota (beserta atribut)
Atribut dari Entity Beserta LRS nya :





Relasi antar Entity :

Cardinality Ratio :

Participation Constraint :
.

DASAR-DASAR MY-SQL

DASAR-DASAR MY-SQL



DASAR-DASAR MY-SQL

MYSQL meruakan program open source untuk pengolahan database / manajemen data. untuk menggunakan mysql tentu kita harus terlebih dahulu mempelajari perintah - perintah / syntax dasar dari pada mysql itu sendiri. adapun beberapa perintah - perintah / syntax dasar mysql adalah sebagai berikut :

Untuk membuat database baru, sehingga tidak berlaku jika database sudah ada atau anda tidak memiliki privilege.
Sintaksnya :
CREATE DATABASE nama_db ;

Untuk menghapus database beserta seluruh table di dalamnya. Perintah ini tidak berlaku jika database tidak ada atau anda tidak memiliki privilege.
Sintaksnya :
DROP DATABASE nama_db ;

Untuk menjadikan database menjadi default dan referensi dari table yang nantinya anda gunakan. Perintah ini tidak berlaku jika database tidak ada atau anda tidak memiliki privilege.
Sintaksnya :
USE nama_db ;

Untuk menampilkan daftar yang ada dalam system saat itu.
Sintaksnya :
SHOW DATABASES ;


LEVEL TABEL
Membuat table
Untuk membuat table minimal anda harus menentukan namanya dan tipe kolom yang anda inginkan. Sintaks yang paling sederhana (tanpa ada definisi lain) adalah :

CREATE TABLE nama_tbl
(kolom1 tipekolom1(),kolom2 tipekolom2(), …) ;
Contoh : Anda ingin membuat table dengan nama profil yang memiliki kolom 
nama (bertipe char, lebar 20), kolom umur (bertipe integer), kolom 
jenis_kelamin (bertipe enum, berisi M dan F). 
Sintaksnya :
CREATE TABLE profil (nama CHAR(20), umur INT NOT NULL, jenis_kelamin 
ENUM(‘F’,’M’) ) ;

Sedangkan perintah yang agak lengkap dalam membuat sebuah table adalah dengan menyertakan definisi tertentu. Misalnya perintah seperti ini :
CREATE TABLE peserta (
No SMALLINT UNSIGNED NOT NULL AUTO_INCREMENT,
Nama CHAR(30) NOT NULL,
BidangStudi ENUM(‘TS’,’WD’) NOT NULL,
PRIMARY KEY (No),
INDEX (Nama, BidangStudi) ) ;

Perintah di atas berarti membuat table peserta dengan kolom No sebagai PRIMARY KEY yaitu indeks table yang unik yang tidak bisa diduplikat dengan atribut AUTO_INCREMENT yaitu kolom yang otomatis dapat mengurutkan angka yang diisikan padanya. Sedangkan kolom Nama dan BidangStudi dijadikan indeks biasa.

Membuat indeks pada table
Menambahkan indeks pada table yang sudah ada baik yang unik ataupun yang biasa.
Sintaksnya :
CREATE INDEX nama_index ON nama_tbl (nama_kolom) ;
CREATE UNIQUE INDEX nama_index ON nama_tbl (nama_kolom) ;


Menghapus table
Untuk menghapus table dalam database tertentu. Jika dilakukan maka semua isi, indeks dan atribut lain akan terhapus.
Sintaksnya :
DROP TABLE nama_tbl ;

Menghapus indeks
Untuk menghapus indeks pada suatu table.
Sintaksnya :
DROP INDEX nama-index ON nama_tbl ;

Melihat informasi table
Untuk melihat table apa saja yang ada di database tertentu.
Sintaksnya :
SHOW TABLES FROM nama_db ;

Sedangkan untuk melihat deskripsi table atau informasi tentang kolom gunakan sintaks :
DESC nama_tbl nama_kolom ;
atau SHOW COLUMNS FROM nama_tbl FROM nama_db ;

Mendapatkan atau menampilkan informasi dari table
Untuk menampilkan isi table dengan option-option tertentu. Misalnya untuk menampilkan seluruh isi table digunakan :
SELECT * FROM nama_tbl ;

Untuk menampilkan kolom-kolom tertentu saja :
SELECT kolom1,kolom2,… FROM nama_tbl ;

Untuk menampilkan isi suatu kolom dengan kondisi tertentu
SELECT kolom1 FROM nama_tbl WHERE kolom2=isikolom ;

Modifikasi struktur table
Dapat digunakan untuk mengganti nama table atau mengubah strukturnya seperti manambah kolom atau indeks, menghapus kolom atau indeks, mengubah tipe kolom dsb. 
Sintaks umum :

ALTER TABLE nama_tbl action ;
Untuk menambah kolom baru di tempat tertentu dapat menggunakan :
ALTER TABLE nama_tbl
ADD kolom_baru type() definisi ;

Untuk menambah kolom_baru bertipe integer setelah kolom1 digunakan :
ALTER TABLE nama_tbl
ADD kolom_baru INT NOT NULL AFTER kolom1 ;

Untuk menambah indeks baru pada table tertentu baik yang unik ataupun yang biasa:
ALTER TABLE nama_tbl ADD INDEX nama_index (nama_kolom) ;
ALTER TABLE nama_tbl ADD UNIQUE nama_indeks (nama_kolom) ;
ALTER TABLE nama_tbl ADD PRIMARY KEY nama_indeks (nama_kolom) ;

Untuk mengubah nama kolom dan definisinya, misalnya mengubah nama kolom_baru dengan tipe integer menjadi new_kolom dengan tipe char dengan lebar 30 digunakan:
ALTER TABLE nama_tbl
CHANGE kolom_baru new_kolom CHAR(30) NOT NULL ;

Untuk menghapus suatu kolom dan seluruh atributnya, misal menghapus kolom1 :
ALTER TABLE nama_tbl DROP kolom1 ;

Untuk menghapus indeks baik yang unik ataupun yang biasa digunakan :
ALTER TABLE nama_tbl DROP nama_index ;
ALTER TABLE nama_tbl DROP PRIMARY KEY ;

Modifikasi informasi dalam table
Untuk menambah record atau baris baru dalam table,
sintaksnya :
INSERT INTO nama_tbl (nama_kolom) VALUES (isi_kolom) ;
atau INSERT INTO nama_tbl SET nama_kolom=isi_kolom ;

Misalnya untuk menambah dua baris pada table profil dengan isi nama = deden & ujang dan isi umur = 17 & 18 adalah :
INSERT INTO profil (nama,umur) VALUES (deden,17), (ujang,18)
atau INSERT INTO profil SET nama=deden, umur=17 ;
INSERT INTO profil SET nama=ujang, umur=18 ;

Untuk memodifikasi record atau baris yang sudah ada yang bersesuaian dengan suatu kolom. Misalnya untuk mengubah umur deden menjadi 18 pada contoh di atas dapat digunakan 
sintaks :
UPDATE profil SET umur=18 WHERE nama=qalit ;

Untuk menghapus record atau baris tertentu dalam suatu table. Misalnya untuk menghapus baris yang ada nama ujang digunakan
sintaks :
DELETE FROM profil WHERE nama=ujang ;

Jika WHERE tidak disertakan maka semua isi dalam table profil akan terhapus.